非法证券期货活动是典型的涉众型违法犯罪活动,严重干扰了正常的经济金融秩序,破坏社会和谐与稳定。
当前,非法证券活动点多面广,网上作案、团队作案、专业化作案特征明显,具有很强的欺骗性和误导性,严重损害投资者利益,扰乱资本市场秩序。
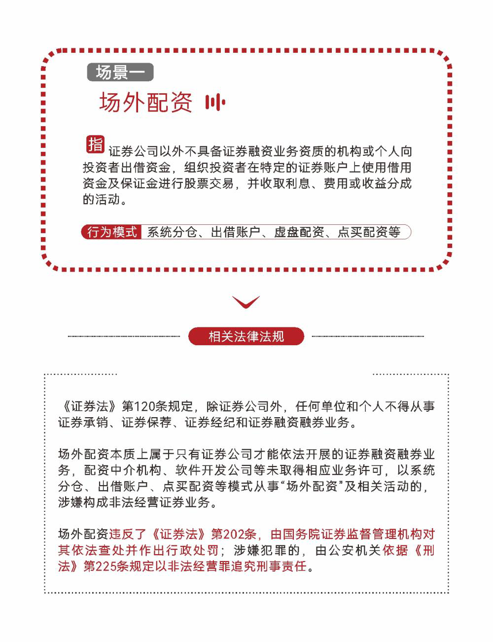
场外配资、非法荐股、黑群、黑APP、股市黑嘴、违规基金推介等是防范非法证券期货活动的重点领域。
投资理财不受骗,查清资质是关键。速来了解【8种典型非法证券期货活动】大合集,掌握识别防范技巧,大家保护好自身合法权益吧!
防范非法证券期货活动的关键是要学会查询并核实相关机构、人员的身份和资质。公众可以通过以下渠道查询、核实相关机构是否获得经营证券期货业务许可(包括证券、期货投资咨询业务)、相关人员是否具备从业资格和相关行为是否合法合规:
一是登录证监会网站(www.csrc.gov.cn),在“合法机构”名录中查询相关机构是否为合法机构。
二是登录中国证券业协会网站(www.sac.net.cn)、中国期货业协会网站(www.cfachina.org)查询相关人员是否获得从业资格,登录中国证券投资基金业协会网站(www.amac.org.cn)查询私募基金是否登记备案。
三是通过证监会派出机构核实相关机构或人员的行为是否合法,通过合法证券期货基金经营机构的官方咨询渠道核实相关业务、人员的真实性。
-
2025-03-17
自愿性信披仍应合规-违反规则受处罚
-
2025-03-17
抛物线人生:身价十亿却深陷内幕交易泥潭
-
2024-05-17
预防8种典型非法证券期货活动
-
2024-02-20
警惕三类新型非法集资模式
-
2023-10-19
投资是一场追求极致理性的游戏
-
2023-05-18
全面注册制下,中小投资者该如何应对?
